中国·yl23411(永利)集团官网-Official Website
设为首页
加入收藏
网站首页
关于我们
yl23411简介
领导分工
组织机构
团队队伍
体育教育系
社会体育指导与管理系
运动训练系
教学风采
一流专业
专业简介
一流课程
教学名师
教学团队
教学成果
学位论文
本科教育
研究生教育
硕点简介
导师简介
学位论文
课程建设
研究生教育
大学体育
科学研究
重点学科
重点基地
科研成果
党群工作
党建工作
工会工作
团学工作
学工动态
公司团委
运动竞赛
地方服务
实践基地
人才招聘
招生宣传
就业创业
创新创业项目
表格下载
教师用表格
本科生用表格
研究生用表格
体育馆使用表格
教学风采
一流专业
专业简介
一流课程
教学名师
教学团队
教学成果
学位论文
本科教育
网站首页
>
教学风采
>
教学成果
>
正文
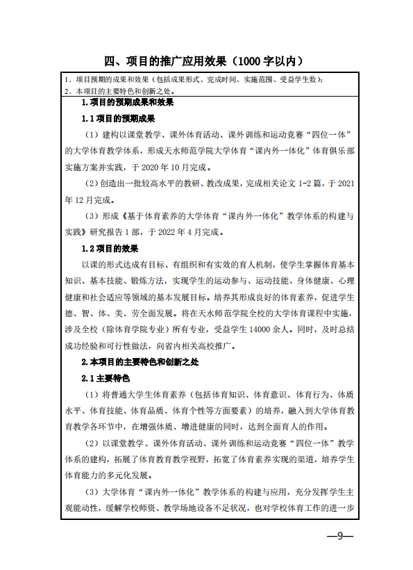
基于体育素养的大学体育“课内外一体化”教学体系的构建与实践
发布日期:2020-10-16 浏览次数: